一、公司简介
华润是一家植根香港的大型央企,世界五百强排名第74位,多元化产业集团。华润啤酒是华润集团旗下大消费板块的一员,下设华润雪花和华润酒业,分别经营啤酒与白酒两大业务。华润雪花是一家生产、经营啤酒的全国性的专业啤酒公司,在中国运营65间啤酒厂,年销量破千万千升,连续12年上榜《中国500最具价值品牌》,连续9年问鼎中国品牌力指数啤酒行业第一,品牌价值突破1900亿元。华润酒业则专注于白酒市场,旗下拥有景芝白酒、金种子、贵州金沙等白酒企业。
华润啤酒旗下拥有丰富的产品线,有主打年轻群体、酷炫的“superX”,进军高端市场、更符合国人口味的“匠心营造”,以及高颜值、柠香清爽的淡啤酒“马尔斯绿 Mars Green”和极富野性、奔放的包装设计,入口绵柔的“黑狮”白啤等等。2019年,华润啤酒与喜力集团达成长期战略合作,拓展高端啤酒市场。2021年,华润啤酒牵手景芝白酒,2022年,入驻金种子,收购贵州金沙酒业,进军中国白酒市场。
华润啤酒以“引领产业发展,酿造美好生活”为使命,深度诠释“每一个人都不简单,每一瓶酒才放光彩”的雪花精神,矢志与消费者、员工、股东、合作伙伴一起引领商业进步,共创美好生活,成为消费者信赖、员工自豪、行业领先的国际化酿酒企业。
二、管培生项目
为建立完善的后备人才梯队,推动公司持续健康发展,实现年轻化、专业化、市场化、国际化的人才战略,华润啤酒管培生项目应运而生。管培生选拔主要面向优秀应届毕业生,通过体系化的培养,造就一批年轻有为、忠诚担当、德才兼备的中层管理人才后备队伍。
三、培养机制
基于各条线岗位要求,对标准化学习任务进行拆解,形成一条Z世代,S型发展路径;经过三轮轮岗锤炼,培养成为“了不起的雪花人”,助力华润啤酒国际化发展战略。
第一年:通过营销、生产一线历练,培养业务熟手。
第二年:安排在条线(模块)不同岗位轮岗历练,提升专业能力和综合技能。
第三年:专业与管理双向培养,通过管理见习实战轮岗,促进管理技能精进,达到高级专业人才及以上能力。
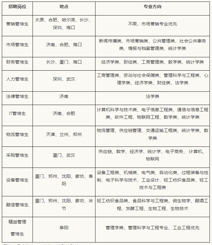
四、招聘岗位

五、薪酬构成:基本工资、月度奖金、年终奖、津贴补贴等。
六、福利待遇:
六险二金(社会保险、补充商业保险、住房公积金、企业年金)、节日福利、带薪休假、健康体检等。
华润啤酒拥有全面的职业发展体系,为员工提供双通道职业发展路径。华润学习与创新中心为员工提供具有针对性和差异化的培养项目,覆盖大学应届毕业生、中基层关键岗位、高级经理人等,是传播文化、交流经验、创新思想的平台,是员工成长的摇篮。
岗位详情请登录华润雪花招聘官网,了解更多信息请关注“雪花啤酒招聘”微信公众号。
“雪花啤酒招聘”微信公众号 网申通道:career.snowbeer.com.cn

